SATRI-IC 技術マニュアル
第3版 1998年7月10日改定
バクーンプロダクツ株式会社

SATRI-ICについて

 弊社が開発したSATRI回路は、そのユニークな動作原理により多くのオーディオファンの支持を得てきました。ただ、従来の回路に比べると使用するトランジスタの数が多く、製造コストがかさむという欠点もありました。

 そこで弊社においてSATRI回路のIC化を行いました。もともと、SATRI回路はモノリシックIC化を考えて設計しましたので、IC化することで理想的な動作になりました。

 SATRI-ICの特徴として次のようなことがあげられます。

1.ディスクリートに比べて実装面積が1/4以下になった。
2.安定度が大きく向上した。
3.非反転出力と反転出力の2つのモードを選べる。
4.入力抵抗Rと負荷抵抗RLの2本の抵抗でゲインを決定することができる。
5.幅広い電源電圧に対応できる。
6.電源の変動に影響を受けない、電源電圧が変動しても動作が変わらない。
7.動作点の変動が皆無。
8.オーディオから計測分野まで幅広いアプリケーションに対応できる。
9.無帰還で低い歪み率を実現した。

SATRI-ICの規格

SATRI-ICの規格は次のとおりです。

名称:BPM-7110T
寸法:14mm×30.5mm
ピン配置:2.54ピッチ 14ピン
使用電圧範囲:±3V〜±30V
バイアス電流:使用電圧×バイアス電流が200mWを超えないこと。
入力インピーダンス:10Ω以下(バイアス電流により変わる)
出力インピーダンス:100MΩ以上(DC)

代表特性

歪み率:0.02%以下(RL10KΩ)
周波数レスポンス:DC〜300KHz(RL10KΩ)
オフセット:100mV以下(RL10KΩ)
ドリフト:5mV以下(RL10KΩ)
ノイズ:30μV以下(RL10KΩ)

SATRI-ICの使い方

 SATRI回路と一般の増幅器は大きく違います。最も大きな違いは、「SATRI回路では入力された信号電流をそのまま出力電流に変換する」という点です。SATRI回路内部では増幅はないのです。

 一般的な増幅器では入力インピーダンスが高く、出力インピーダンスが低くなっています。これは電圧信号を扱うのに都合が良いからですが、SATRI回路の入力インピーダンスはほとんど0で、出力インピーダンスは100MΩ以上です。つまり一般の増幅器とは反対になっています。これは、SATRI回路では、信号は電圧ではなく「電流として扱う」からです。

 図1にSATRI回路の動作原理を示します。電圧信号Esは抵抗RによってIsに変換されます。SATRI回路の入力インピーダンスは0に近い正確に電流に変換されます。その電流IsはSATRI回路の出力からRLに流し込まれます。

 SATRI回路の出力は100MΩ以上の高インピーダンスIsはRLを正確に流れます。
すると、RLの両端にはΩの法則により、

 Eout=Is・RL

の電圧が発生します。

 IsにIs=Es/Rを代入すると、

Eout=Es/R・RL

となり、この時の増幅度Aは、

A=RL/R

となります。増幅には抵抗しか関与しないという非常にシンプルな回路です。

 一般の増幅器での増幅度Aは、

A=gm・RL

で表されますが、gmは元々非直線性を有しています。そこで出力に歪みを発生するのですが、それを補正するために、負帰還をかけてしのいできました。しかし、負帰還をかけたことで、新たな過渡歪みや時間歪みを発生させてしまいます。

 SATRI回路では、増幅に関してはRとRLの単純な抵抗しか関与しませんから、原理的に歪みを発生する要素はありません。現実には、PNPとNPNトランジスタの特性の違いや、入力インピーダンスが完全に0にならないことなどの問題がありますが、これからの開発過程においてトランジスタのトリミングなどの方法で解決することができますので大きな問題にはなりません。

 また、一般の増幅器では増幅度をコントロールすることができませんから、出力をコントロールするには2図Aのように、入力側にボリュームを入れて、入力信号のレベルをコントロールするしかありません。



 出力には常にアンプのノイズがそのまま出力されていますから、-120dBのS/N比を持つアンプでも、ボリュームを40dB絞れば-80dBのS/Nになってしまいます。これでは、126dBのダイナミックレンジを持ったCDの再生には問題です。

 SATRI回路では図2Bのように、RLをボリュームにすることにより、自由にアンプの増幅度を変えることができます。ボリュームを絞ればそれだけ増幅度が下がり、同時にノイズも下がります。SATRI回路でのS/N比はボリュームの位置に関わらず一定です。

 また、S/Nに関して、SATRI回路はさらに大きな特徴を持っています。図2Aにおいて、S/Nを大きくするには従来の増幅器ではN、つまりノイズを小さくすることしかできませんでした。そのためにはローノイズの部品を選別したり、動作点をノイズの少ないところを選んだりと、複雑で難しい問題を解決しなければなりませんでした。しかも、原因が熱にある熱擾乱雑音以下にノイズを下げるには、増幅器自体を液体窒素などで冷却するなどの煩雑な方法を取らざるを得ませんでした。

 SATRI回路では簡単にS/Nを向上させることができます。SATRI回路ではS/NのS、シグナルを好きなだけ大きくすることができるのです。SATRI回路のSは電流です。電流を大きくするには、単にRを小さくすることで可能となります。SATRI回路のノイズは主にRLの値で決まってきますから、同じ増幅度でS/Nを向上させるには、RとRLの比を一定に保ちながら、その値を下げて行けば良いのです。

 しかし、いくら大きくできるといっても、使用しているトランジスタのICmaxに制限を受けます。ICmax以上の電流を流すと、トランジスタが破壊されてしまうからです。

 ただし、この特徴は今までの増幅器の大きな問題であった、スルーレートの問題を解決しました。SATRI回路では電流の制限を受けませんので、立ち上がり時間の制限も受けません。一般の増幅器では入力信号の周波数を上げて行くと、正弦波から三角波になって行きます。これは、電流によって立ち上がり時間の制限を受けるからです。これをスルーレートといいますが、SATRI回路ではその制限がないので、周波数を上げていっても出力される信号は正弦波のままです。

 このように、SATRI回路では従来の増幅器の問題点をクリアしています。SATRI回路は従来の増幅回路の延長線上にある回路ではなく、まったく新しい回路です。

 では、SATRI-ICの基本特性を見てみましょう。

 OPAMPなどでは基本特性として、オープンループ特性があります。負帰還をかけないときの増幅度の周波数特性です。それから負帰還をかけたときの特性が推測できます。SATRI回路ではそれに相当するのが出力インピーダンス特性です。それを図3に示します。


図3

 10Hz〜10MHzの特性を示します。0dBは231MΩです。グラフ上の5本の横線はRLの値です。SATRI回路での出力インピーダンスはRLの値になります。

 この5本の直線はそれぞれのRLの値にしたときの周波数特性を表します。つまり、周波数特性は、増幅度ではなくRLの値によって決定します。高周波回路やビデオ回路で使う75Ωや50Ωでは数10MHzの帯域を実現します。また、インピーダンスをマッチングさせたいときは、単にRLを使用するインピーダンスの値にすれば良いだけです。

 このように、SATRI-ICを使うのは難しい計算は必要ありません。必要な帯域のRLを選定し、必要な増幅度を実現するRを選ぶだけで使えます。

 周波数帯域を変化させずに増幅度を変化させるにはRを変化させます。この場合、RLの可変では、RLを0にして増幅度を0にすることができましたが、Rを変化させる場合、増幅度を0にするにはRを無限大にしなくてはならないので、ボリュームとして利用するのには適当ではありませんがゲインのトリムにはうってつけです。

 次にその様子を見てみましょう。


図4

 図4はR=1KΩ、RL=10KΩ、ゲイン20dBのときの周波数特性です。


図5

 図5はRLはそのままにして、Rを500Ωにしてゲインを26dBにしてみましたが、周波数特性は変化しません。このようにRを変化してゲインを変化させても周波数特性は変化することはありません。

 では、入力インピーダンスはどうなっているでしょうか。


図6

 図6はSATRI-ICの入力インピーダンスです。このように入力インピーダンスは10MHzまで変化はありません。理想の入力インピーダンスは0ですが、トランジスタの内部抵抗の影響で、数Ωの値を持っています。入力抵抗Rをそれに近い値で使うときは影響してきます。
次にSATRI-ICのノイズの実測値を挙げます。

RL ノイズ電圧 S/N
10K 44μV −87dB
1K 2μV −114dB
100 0.1μV −140dB

 実測値はいずれもAカーブを使用しています。面白いのはRLを1/10にするとノイズは、ほぼ1/20になっていることです。ノイズはRLに比例すると思っていたのですが、ちょっと違うようです。もっと詳しいデータを取ってみる必要があると思いますが、低雑音にするにはなるべく低いRLを使用することが大変有利になることがこれでわかります。

 では、SATRI回路の特性を見てみましょう。まず、群遅延時間です。


図7A


図7B

 図7AはRL=1KΩ、R=100Ω、増幅度が10の時の群遅延時間です。その時の群遅延時間は27.7nSと非常に短い時間です。

 図7BはRL=10KΩ、R=1KΩ、増幅度が10の時のもので、約240nSです。このように、RLが大きくなると群遅延時間も大きくなります。

 では、一般の増幅器ではどうでしょうか。


図8

 図8は、741タイプのオペアンプに増幅度が10になるようにR1=1KΩ、RNF=9KΩで負帰還をかけたものです。群遅延時間は1.4μSと桁違いに大きいのがわかります。この遅れは大きな過渡歪みを発生します。

 このようにSATRI回路は非常に早い応答が特徴です。しかも無帰還ですから過渡歪みの発生はありません。ここで、SATRI回路の特徴をまとめてみます。

1.増幅度は外部に接続された2本の抵抗RとRLで決まり、増幅度はRL/Rである。
2.入力インピーダンスはR、出力インピーダンスはRLになる。
3.周波数特性は出力インピーダンス特性とRLで決まる。
4.RLが一定であれば、Rを変化させても周波数特性は変化しない。
5.群遅延時間はRLで決定する。RLが小さいほど遅延時間は短くなる。
6.ノイズはRLに比例する。ノイズを下げたいときはRLを低くして、Rを下げてS/NのSを大きくする。
7.RLをボリュームにすることにより、増幅度を連続的に可変できる。
8.スルーレートは電流の制限がないので存在しない。
9.過渡歪みの発生がない。

SATRI-IC の構造

 SATRI-ICの構造は図9のようになっています。


図9

 PIN8とPIN12には+、PIN5とPIN1には−の電源バスが入っています。電源が±20VまではOS-CONでバイパスしてください。それ以上の電圧の電源を使うときは、なるべくインピーダンスの低いコンデンサを使ってください。これは、電源電圧の変動によるバイアス電流の変動を完全に抑えるためです。

 PIN11とPIN2は、バイアス電流を設定する端子です。この設定には定電流ダイオード、FETなどの定電流素子を使います。抵抗でもいいのですが、抵抗の場合、電源電圧の変動によりバイアス電流の変動を受けますので、なるべく定電流素子の使用をお勧めします。その時、この両端の電圧は次の式であらわされます。

 Vb=2・Vcc−2.4−0.2・Ib
 Vb=バイアス端子両端の電圧
 Vcc=電源電圧の絶対値(±15Vのときは15)
 Ib=バイアス電流(mA)

 バイアス電流は一般のアプリケーションでしたら、1〜2mAでいいと思います。また、電源電圧が高いときや、バイアス電流を大きく設定する場合は、SATRI-ICの最大定格、及び、バイアス素子の最大定格内で使うようにしてください。たとえば、定電流素子の定格電力がオーバーする場合は、直列に抵抗を入れると定電流素子にかかる電圧が下がり、定電流素子で消費する電力を下げることができます。

 このバイアス電流は、入力回路にバイアスされます。入力回路は入力端子とGND端子があり、そこに電流信号を入力します。この場合、電圧信号を入れても正常に動作しません。必ず、入力抵抗Rで電流に変換するか、電流源を接続してください。

 入力回路の出力はバイアス電流と、信号電流が加算された電流となります。この電流は電流反転回路に入力されます。出力には入力された電流が方向を反転され出力されます。電流反転回路の+と−の出力を接続し、GNDとの間に負荷抵抗RLを接続すると、RLには信号電流だけが流れ、出力電圧Eout=信号電流・RLが得られます。RLをボリュームにすると連続的に増幅度を変化することができます。この時、入力電圧と出力電圧は位相が逆になります。

 SATRI-ICには入力と出力の位相を同じにするために、もう一つの電流反転回路が入っています。正相の出力を得るためには、一段目の電流反転出力+と2段目の電流反転入力−、電流反転出力−と2段目の電流反転入力+を接続し、2段目の電流反転出力の+と−を接続し、そこにRLをGNDの間に入れることで実現できます。

 実際のSATRI-ICのピン配置は図10のとおりです。


図10

 ピンの間隔は、2.54mm(100mil)ピッチを基本にしていますから、2.54mmピッチのユニバーサル基板などを使って簡単にアプリケーションを組むことができます。

SATRI-IC による応用回路

 SATRI-ICを使った応用回路を説明します。基本的な非反転回路を図11に示します。

 この回路では、入力される信号電圧と同相の出力信号電圧が得られます。また、回路の増幅度はRL/Rです。増幅度はデータにあったように、わずかに理論値より少なくなりますから、厳密な増幅度の設定が必要なときはRをトリミングするといいでしょう。

 次に反転回路(図12)を示します。反転回路では、単に2段目の電流反転回路を使わないようにすれば実現できます。また両回路とも、バイアス電流の設定には定電流ダイオード(CRD)を使っていますが、FETを使うこともできます。


図12

 この時の回路に流れる電流は、無信号時、反転回路のときはバイアス電流の4倍、非反転回路のときはバイアス電流の5倍の電流が流れます。

 非反転回路、反転回路を並列にすると、BTL回路が構成されます。その時の入力インピーダンスはRの半分の値になることに注意してください。基本回路では入力インピーダンスはR、出力インピーダンスはRLになるので、入力インピーダンスを高くしたい場合や、出力インピーダンスを低くしたい場合など制限が出てきます。

 そこで、一般的な回路としては、図13のようにSATRI-ICの前後にインピーダンス変換のためのバッファを挿入します。


図13

 このような構成にすると、RとRLの選択の自由度が大きくなりますので、目的に合った増幅器を構成することが容易です。ただ、入力側のバッファのノイズはRとRLにより増幅されますから、雑音の少ない回路を選ぶことが必要です。また、出力側のバッファは、RLをボリュームにしたとき、0に絞り込んだときでも雑音は残ることになります。しかし、普通は数マイクロボルトオーダーですから問題になりません。

 ではこの回路の応用としてパワーアンプを構成してみましょう。

 図14はSATRI-ICを使ったパワーアンプです。このアンプは大きく分けて4つの部分で構成されています。

 TR1、2、3、4で構成される入力バッファ、SATRI-ICとRとRLで構成されるSATRI回路、TR5、6、7、8、9、10、11、12で構成される出力バッファ、そしてOPAMPで構成されるDCサーボです。

 入力バッファはダイアモンド回路で構成されています。TR1、2とTR3、4は小信号のコンプリメンタリを使います。同じトランジスタで構成すると、入力側出力側には同じバイアス電流が流れます。ただ、入力抵抗はあまり大きく取れませんので、入力抵抗を大きくしたいときはFETを使ったバッファを使います。また、最大入力信号は1V位を想定していますので、その電圧でRを歪みなく駆動できるか確認が必要です。

 SATRI回路はバイアス電流を1.5mAのCRDで設定してあります。ここはFETを使っても構いません。RLは10KのAカーブのボリュームを使います。RLはなるべく小さくしたいところですが、10KΩにします。

 出力バッファはダーリントン接続のダイアモンド回路です。TR5、6は小信号のコンプリメンタリ、TR7、8、9、10は中信号のコンプリメンタリ、TR11、12は電力用の30〜50Wのコンプリメンタリを選ぶといいでしょう。VR1、2はバイアス電流設定用です。電源電圧を±16V位にすると8Ωで10W程度の出力が得られます。

 DCサーボ回路はオフセットとドリフトを押さえるためにつけます。SATRI-ICはドリフトは小さいですが、PNPとNPNの特性の違いによるオフセットは無視できません。打ち消し回路をつけても良いですが、電源電圧の変動の影響を受けないようにするには複雑な回路になります。そこで、DCサーボ回路を採用します。ただ、SATRI回路でRLをボリュームとしたためゲインが変化しますので、そのときDCのレベルが動かないようにフィルターは過制動の設定にしてあります。

 調整は、VR1、2を0にしておき、RLを0にします。この状態で電源を入れ、バイアス電流が100mA程度にします。その時の出力DCが0Vになるように調整します。これは、RLを0にしたときはゲインが0になりますので、DCサーボが働かなくなるからです。

 調整が終われば、ボリュームを動かしても出力のDCは動かないはずです。

 すべてのバイバスコンデンサはOS-CONを使うようにしましょう。OS-CONの広帯域のインピーダンスの低さは、SATRI回路の色づけのない音色には不可欠です。電源はなるべく定電圧電源にしてください。安定化することで、バッファ回路のバイアスの変動もなくなり、アンプの動作が精密になります。これにより、SATRI-ICを使ったアンプはすべての情報を超精密に描写します。

 安定化電源はフィードバックタイプは使わないでください。図15にその例を示します。

 図15Aは2個のCRDを使っています。この回路では簡単ですが、CRDのばらつきによるアンバランス分はGNDに流れてしまいます。図15Bはこれを改良したもので、カレントミラー回路を使って1個のCRDで済ませています。この回路では定電圧ダイオードに流れる電流は同じアンバランスが発生することはありません。CRDに比べるとTRは安いこちらの回路をお勧めします。また、デュアルトランジスタが手に入らないときは2個のトランジスタを熱結合して使ってください。

 また、定電圧ダイオードは必ず低雑音タイプを使ってください。入力側の電圧は25V位で良いです。OS-CONでは手に入りやすいものは25V耐圧までですから35V耐圧の電解コンデンサを使います。OS-CONの連続使用電圧は耐圧の80%です。

 SATRI-ICのオフセットの打ち消しは図14に示したようにOPAMPによるDCサーボが最適です。ドリフトはRLをむやみに大きくしない限り安定しています。また、SATRI回路自体無帰還ですのでサーボも安定してかかります。ただ、RLにボリュームを使う場合は0に絞りきった場合サーボループが切れますからDCサーボがかかりません。出力側のバッファのオフセット調整は必要です。

 SATRI-ICの出力にバイアス素子を入れる方法も有効ですが、その場合、RLのボリュームを絞りきった場合、バイアス素子の内部抵抗がRLとなって完全には絞り切ることができません。RLをボリュームにする場合は、図14のように、出力側のバッファのバイアスが独立している回路が向きます。


MC用RIAAイコライザアンプ

 次はSATRI回路の特長を最大限に生かしたアプリケーションです。

 SATRI回路は入力インピーダンスが低く電流入力この条件に合う信号源と組み合わせると最大限の能力を発揮します。ここではMCカートリッジ専用のRIAAイコライザアンプを考えてみます。MCカートリッジはコイルが磁界中で動いて発電します。その動きがフレミングの法則によって電流になるのです。カートリッジの針、またはカンチレバーにコイルは取り付けてありますから、コイルの重量を軽くするためにコイルのインピーダンスは小さく設定してあります。MMカートリッジでは逆にマグネットが動きますから感度を上げるためにコイルは多く巻いてありますので、インピーダンスは高くなっています。MCカートリッジの出力電圧は小さいのですが、電流はMMカートリッジより大きいのです。SATRI回路と直結することで大きな感度を得ることができます。

 図16に回路を示します。

 この回路ではMCカートリッジの出力をコンデンサを介してSATRI-ICと接続します。これは入力側で発生するオフセット電流で、DCRが入力インピーダンスより低いカートリッジを接続すると出力が飽和することがあるからです。コンデンサには必ずOS-CONを使います。

 この方式ではコンデンサでDCオフセット電流を流れないようにしますので、一番簡単な方式ですが、他の方式にはないメリットがあります。周波数が低くなるほど入力インピーダンスが高くなりますので、MCカートリッジの制動がかからなくなります。従って、振幅の大きい低い周波数ではカートリッジの針が動きやすくなり、トレーシング能力が向上します。音質的にはのびのびした音になります。また、オフセット電流打ち消し回路(図17)を入れることもできます。

 入力側に1Ωの抵抗を入れ、入力にVR1とR11で構成される打ち消し回路からオフセットを打ち消す電流を流し込みます。この回路の欠点としては、電源に電池などを使用した場合、電圧が変わってくると打ち消し電流も変化してくることです。またDCサーボで打ち消すこともできます(図18)。


図18

 DCサーボをかけると、入力側のオフセットと同時に出力側のオフセットも打ち消しますので、一石二鳥です。周波数特性を図19に示します。


図19

 このような回路にすることで、ピークの発生を防ぎ、正確なRIAAカーブにすることができます。

 図18の回路では電池動作の場合のバッファアンプでの電力消費を少なくするため、FETによるバッファアンプにしました。また、出力のDCオフセットを1mV以下にできますので、出力コンデンサも省くことができます。

 ただし、入力コンデンサを省いたため、カートリッジのDC抵抗の違いによるオフセット打ち消し電流が安定する時間がかかりますので、カートリッジ交換時にはクリック音が出ますので注意が必要です。

 電源のパスコンは必ずOS-CONを使い、電源のノイズをできる限り少なくすると同時に、電源インピーダンスを徹底的に低くします。

 MMカートリッジを使うときは、上記のRIAA回路にFETを使ったバッファを入力側に設けます。バッファとSATRI-ICの間にRを挿入し、ゲインを調整します。MMカートリッジは出力電圧が大きいものや小さいものなど多くの種類がありますので、Rを可変にすることで最適な増幅度を選ぶことができます。

 このRIAAイコライザでは、カートリッジの出力が10μAの出力があれば、1KHzの出力は0.147Vになります。SATRI回路の出力にはCRのRIAAのネットワークがつきますが、これがRLとなりSATRI回路の増幅度はRIAAカーブのとおりの周波数特性を示します。今までのNF型イコライザの欠点であった、アンプ内部でのクリップ現象は起こりません。また、高域のノイズはRIAAカーブのとおりに減衰します。

 実測ではこのイコライザのノイズはAカーブを使ったとき30μVで1Vに対して-90dBです。普通の電圧増幅では増幅度を足した値が入力換算のS/N比になります。MCカートリッジの出力電圧が0.1mVとすると、電圧換算でS/N比は−150dB〜−160dBとなります。


SATRI-ICによる演算回路

 SATRI回路は基本的に電流入力、電流出力の回路です。これを応用すると、SATRI回路自体を自由に接続することができます。SATRI回路の出力はSATRI回路の入力に接続できます。最終的にRLで電圧に変換しない限り、信号はすべて電流クリップの心配はありません。

 SATRI回路の出力はSATRI回路の入力に接続することができますから、複数のSATRI回路の出力を並列に一つのSATRI回路の入力に接続すると加算回路が形成されますので、ミキシングアンプなどに応用できます。

 SATRI回路の非反転回路と反転回路を一つのSATRI回路の入力に接続すれば、バランス入力回路、共通の入力から非反転、反転のSATRI回路出力を使用すればバランス出力回路、BTL回路が構成できます。


SATRI回路による伝送路

 SATRI回路を使ったマイクなどの出力にRLをつけないで、電流で信号を送り出すとケーブル長が長い場合でもリアクタンス分を補正しますので、高域の減衰が電圧電送よりも大変少なくなります。

 アンプ同士の接続もこれを応用すれば、パワーアンプはスピーカーの側において、コントロールアンプは手元に置くような場合でも音質の劣化がない接続が可能です。


D/Aコンバータ

 一般のD/Aコンバータチップは電流出力ですので、SATRI-ICの入力にそのまま接続し、必要とする出力電圧になるRLを接続することで高精度の電圧変換が実現できます。


オーディオ以外の応用回路

 SATRI-ICはオーディオ以外のアプリケーションにも応用できます。SATRI回路では周波数特性はRLに依存しますので、RLをビデオや高周波で使う50Ωや75Ωにすると帯域は数10MHzに伸ばすことができます。また、入力を電流検出コイルや、光半導体などの電流出力素子もSATRI回路によって高いS/N比で増幅することができますので、計測などの分野にも応用できます。


SATRI回路とOS-CON

 SATRI回路には必ずといっていいほどOS-CONが使われています。OS-CONは佐賀三洋工業株式会社が開発したコンデンサで、有機半導体コンデンサといいます。

 電解質に液体ではなく有機半導体という固体の電解質を使っています。このコンデンサの特徴は、広帯域の周波数帯で、超低インピーダンスを実現していることです。この値はオーディオ用の超低インピーダンス品の1/30以下です。また、音質的には全くといっていいほどの色付けがありません。このコンデンサのおかげでSATRI回路が実現したといても過言ではありません。

 SATRI回路はRとRLの比で増幅しますので、その音質は蒸留水のようだとか、澄み切った空気のようだなどの評価を得てきました。増幅には抵抗だけしか関与しませんから、色付けが少ないことは予想できます。しかし、使用するコンデンサの音色は異常に再現してしまいます。
SATRI回路にはOS-CONを全面的に使用した場合においてのみ、その特徴を発揮します。従って、SATRI回路のアプリケーションではSATRI回路の周りは必ずOS-CONの使用が必要です。

 OS-CONは現在35V耐圧のものがありますが、容量が限られていますので、一般には25V耐圧までと考えてください。使用に際しては連続使用は耐圧の80%となっていますので、必ず守ってください。

 特に、RLをボリュームで可変にするとき、絞った状態では帯域は数10MHzに及びますので、帯域の広いOS-CONの使用が必要です。

 このようにSATRI-ICは今までの発想を変えることにより、さまざまな分野の新しいアプリケーションを開発することができます。増幅度が2本の抵抗の比で設定できるSATRI回路は、増幅の理想に大きく近づいた回路といえるでしょう。


SATRI RIAAイコライザ技術資料

 SATRI-ICを使ったRIAAイコライザは、電流入力の特長を生かし、MC専用とすることで、今まで聴くことのできなかった生々しい音をLPから引き出すことに成功しました。その音の変化は、従来の電圧信号を増幅するのに対して、あまりにも大きい変化なので、RIAAカーブのイコライジングが正しく行われているかという疑問が湧いてきます。そこで、同じSATRI-ICを使ってRIAAイコライザを使って、電圧モードと電流モードでRIAA特性の違いを測定してみます。電圧モードの測定では、SATRI-IC RIAAイコライザの前にFETバッファ・アンプを置きその出力を電流に変換します。

 まず、電圧モードでの出力電圧を1図に示します。


図1

 電圧モードでは、電流モードに比べると出力電圧は少なくなっています。これは、バッファの出力インピーダンスが大きいためで、もっと出力インピーダンスの低いバッファを使えば、大きい電流に変換することができるので、出力電圧を上げることができます。また、サテンのM118の高域が下がっていますが、これは、針の摩耗によるものと考えられます。

 次に、RIAAカーブとの偏差を図2に示します。


図2

 多くのカートリッジは±1dB以内に収まっていますが、大きく外れている物も有ります。これは、経年変化のため、針の摩耗や、ダンパーの変化によるものと思われています。比較的、新しい物は偏差が小さく、その事を裏づけていると思います。グレースのカートリッジは、初期のMCタイプと思われ、ダンパーが硬くなって5KHzでピークを出しています。


 図3に電流モードでの出力電圧を、図4にRIAA偏差を示します。


図3


図4

 図1と図3を比べると出力電圧は、電流モードが大きくなっているのがわかります。これを電圧モードのときの出力電圧と比べてみると、図5が得られます。


図5

 これを見ますと、電圧モードに比べて電流モードのほうが出力が大きくなっているのですが、その大きくなる割合が、カートリッジによって違うことが分かります。その割合を表したのが図6です。


図6

 図6を見ると、平均では倍率は2倍ほどですが、6機種では3倍以上になっています。これは、これらのカートリッジが出力電圧に比べて出力電流が大きいことを示します。このようなカートリッジは、電流モードで使うことによって変換効率のいい動作をすることになります。

 次にRIAA偏差を見てみます。図2と図4を見ると、ほとんど同じ傾向を示していることがわかります。これは、電流モードと電圧モードではRIAAカーブの偏差は変わらないと考えられます。ではその実態を詳しく見てみます。


図7

 図7は電流モードの偏差の絶対値から、電圧モードの偏差値の絶対値を引いた物です。これを見ると、ほとんどのカートリッジの偏差の差は0.5dB以内に入っています。測定ではアナログ電圧計の指示の中間値を採りましたが、変動が激しいカートリッジも有ったので、平均値を採ってみます。


図8

 これを見ますと、すべてのカートリッジが0.5dB以内に入っています。また、プラスの偏差よりもマイナスの偏差が多いことがわかります。これは、電圧モードよりも電流モードのほうがRIAA偏差は少ないことを示しています。以上のデータから、電流モードのRIAAイコライザは、電圧モードに比べてもRIAAカーブの偏差が大きくなることはないといえると思います。


SATRI-IC アプリケーション設計ガイド

1.信号入力部

 SATRI-ICの信号入力部は、一般の増幅器がハイインピーダンスの電圧入力であるのに比べて、ローインピーダンスで電流入力です。一般の増幅器に比べるとまったく逆の性格を持っています。

 信号の入力は次の2つの場合が考えられます。

 1.電流信号
 2.電圧信号

 SATRI-ICは電流入力となっていますので、電流信号源は簡単に接続することができます。

 電流信号源の例としては次のようなものがあります。

* 電流出力型D/Aコンバータ・チップ
* フォトトランジスタ、ホール素子などの電流出力型センサー
* 電磁検出器(コイルで磁界を検出するもの、たとえば、MCカートリッジなど)
* 電流出力素子(たとえばSATRI-ICなど)


・電流出力型D/Aコンバータとのインターフェイス

 電流出力型D/Aコンバータのインターフェイスは図1のようになります。

 D/Aコンバータは電流出力タイプを使います。接続はD/Aコンバータの電流出力から、SATRI-ICのINPUT(PIN14)へ、D/AコンバータのアナロググランドとSATRI-ICのGND(PIN13)を接続します。


・フォトトランジスタとのインターフェイス

 フォトトランジスタの出力は光量に比例した電流が得られますので、SATRI-ICの入力にフォトトランジスタを図2のように接続することができます。

 ただし、暗電流を打ち消す場合や、バイアス光を打ち消す場合は後に述べるオフセット打ち消し回路を挿入し、オフセット電流をキャンセルします。


・MCカートリッジとのインターフェイス

 MCカートリッジは出力電圧が1mV以下のものが多く、S/N比を大きくとる電圧増幅器を設計するのは難しいことでした。MCカートリッジのようにインピーダンスが低く出力電流が大きい電磁変換器は、図3のようにSATRI-ICと組み合わせて、電流入力とすることで、S/N比が大きいイコライザを実現することができます。具体的な回路は後で示します。

 この場合、MMカートリッジは出力電流が小さく、コイルのインダクタンスが大きいので使い物になりません。MCカートリッジ以外でも磁気センサーや電流センサーなどコイルによる検出器と容易にインターフェイスすることができます。


・電流出力素子とのインターフェイス

 電流出力素子として、プラントなどで使うセンスアンプの出力など長距離の伝送が必要なところに多く使われています。これは、長距離伝送に伴うリアクタンスの影響を小さく押さえられるからです。オーディオにおいてもSATRI-ICを使うことによりプリアンプとメインアンプ間の伝送など、音の劣化を最小限に押さえることができます。

 これは、出力インピーダンスが高い電流出力によって、インダクタンスによる影響を補正できることと、入力インピーダンス0によりキャパシタンスによる影響を小さくできることによります。また、インピーダンスの不整合による反射もありません。

 SATRI-ICによる電流伝送は図4のように、出力と入力を接続するだけで実現できます。

図4では、正相接続、図5では逆相接続を示します。

 SATRI-IC同士の接続では、グランドが共通でない場合は、同軸ケーブルかツイストペアケーブルを使ってください。


・電圧信号の入力

 電圧信号を入力するには、SATRI-ICの入力が電流入力なので、何らかの方法で電圧を電流に変換する必要があります。

 その変換の方法には、次の二つの方法が考えられます。

 1.入力抵抗を電圧電流変換抵抗としてそのまま使う。
 2.バッファアンプを介して、電圧電流変換を行う。

 1の方法は、特に50Ωや75Ω、600Ωなどの定インピーダンスの回路に向いています。それらの回路では信号電流を十分に取ることができるからです。それを図6に示します。

 SATRI-ICのPIN14の入力に、定インピーダンスの入力抵抗Rを接続すればいいのです。例えば、600Ωの定インピーダンス回路では0dBの信号を入れますと、1.29mAの電流に変換されますので、RLに10KΩをつければ12.9Vに増幅することができます。また、定インピーダンス回路でなくても、送り出し側のインピーダンスが低く、負荷としての入力抵抗Rを低くできる場合もこの方法で入力することができます。

 もう一つのバッファアンプを使う方法は、入力抵抗Rを低くできない場合や、信号電流が取れない場合に有効な方法です。

 図7のようにバッファアンプを介して、SATRI-ICの入力抵抗Rに接続する方法です。この方法では入力抵抗Rinを自由に設定でき、また、SATRI-ICの入力抵抗Rもバッファアンプの能力に応じて設定することができます。

 この方法では信号電流は入力抵抗Rを低くすることによって大きくすることができますので、S/NのSを大きくすることが出来、大きなS/N比を実現することができます。

 ただし、バッファアンプのノイズはRL/Rによって増幅されますので、バッファアンプにはノイズの少ないものを使用することが必要です。


2.電源供給

 電源供給には図8のように、SATRI-ICのPIN5にマイナス電源、PIN8にプラス電源を供給します。供給電圧は±3V〜±30Vまでの範囲で可能です。

 ただし、電圧を高めで使うときは電圧と電流の積がSATRI-ICのコレクタ損失の最大値を超えないようにしてください。PIN1、5とPIN8、12にはバイパスコンデンサを接続します。また、SATRI-ICの能力を最大限に発揮させるにはバイパスコンデンサにはOS-CONの使用を薦めます。OS-CONはオーディオ用の低インピーダンスの電解コンデンサに比べても、そのインピーダンスは1/30以下でしかも高周波まで広い帯域を持っています。OS-CONを使うことによって、電源インピーダンスが低く保たれ、ノイズの混入を最小限に防ぐことができます。それにより、SATRI-ICの能力を最大限に発揮することができます。ただし、OS-CONはハンダ付けしてからは96時間のエージングが必要です。エージングをすることにより、ハンダの熱によるOSのダメージを回復することが出来、本来の性能を発揮することができます。

 また、SATRI-ICでは後で述べるバイアス電流の設定を定電流素子にすることにより、電源電圧の変動による動作点の変動を最小限に押さえることができますが、それでもわずかな動作点の移動を避けることはできませんので、できるだけ定電圧回路を使われることをお勧めします。SATRI-ICの消費電流の変動はほとんどありませんので、技術マニュアルの例にあるような無帰還回路をご使用ください。


3.バイアス回路

 バイアス回路はSATRI-ICでは電流の設定だけです。Aクラス動作をさせると動作電流の変化はほとんどありませんから、精密な動作をさせることができます。

 バイアス電流の値は、1Vの信号電流を1KΩの入力抵抗で1mAの電流に変換した場合、ピーク電流は1.4mAとなりますので、1.5mA〜2mAくらいが適当です。

 また、入力インピーダンスはバイアス電流が大きくなれば減少しますので、特に入力インピーダンスを下げたいときは大きくしてください。ただし、SATRI-ICの最大定格を超えないことと、バイアス電流の値が大きくなると発生するノイズも大きくなりますので、注意をする必要があります。

 一番簡単な方法は図9のように、抵抗RをPIN2とPIN11の間に入れる方法です。

 この場合の抵抗Rの値は、

R = ( +Vcc + | -Vcc | -2.4 ) / バイアス電流

となります。

 例えば、電源電圧を±15Vで使ったときは、バイアス電流を2mAとすると、

R = (15 + 15 - 2.4)/2 = 13.8(KΩ)

となりますが、バイアス電流は電源電圧の変動をそのまま受けることになりますので、電源のノイズ混入や混変調歪の原因になります。抵抗でバイアス電流を設定するときは、インピーダンスの低いOS-CONでのバイパスや、定電圧電源の使用が不可欠となります。これを避けるには、バイアス設定を定電流素子にします。最も簡単なのは図10のように定電流ダイオードCRDを使用することです。

 CRDは電源電圧の変動での電流値の変化は僅かですが、精密な増幅をするときには定電圧電源との併用を薦めます。

 また、CRDは電流値を調整することはできませんし、ばらつきもありますので、精密に電流値を調整したい場合は図11のようにFETとボリュームの組み合わせが最適です。ただし、この場合はCRDより定電流になる電圧は大きくなるので、低い電圧で使用するときは注意が必要です。


4.出力回路

 出力回路の基本は図12、図13に示した反転回路と非反転回路です。

 SATRI-IC自体の裸の出力は電流出力で、出力インピーダンスは技術マニュアルにある通り数百MΩあります。そこに電流から電圧に変換するための負荷抵抗RLを接続します。

 入力に対する位相は、図12のように反転出力PIN3、10からとった場合は逆相、反転出力PIN3、10と正相入力PIN9、4を接続して、正相出力PIN6、7からとった場合は正相となります。

 この場合、RLの値は出力インピーダンスとなりますので、定インピーダンス回路の出力部として使うには、そのインピーダンスの抵抗を接続するだけでいいことになります。また、このRLの値で周波数特性は決定されますので、決定に当たっては技術マニュアルの出力インピーダンス特性を参照してください。

 SATRI回路における増幅度Aは入力抵抗Rと出力抵抗RLの比によって決まります。

 A = RL / R

 図14のようにRLを可変抵抗にすることにより、増幅度Aを0からコントロールすることができます。

 このために、一般の増幅器がボリュームを絞ればS/N比が悪化するのに比べて、どのボリュームの位置でもS/N比の変化はありません。ただし、この場合、出力インピーダンスが変化しますから、バッファアンプを付ける必要があります。

 図15のように、RLの後にバッファアンプをつけることによって、出力インピーダンスを一定に保つことができます。

 図15ではジャンクションFETのバッファアンプで構成してありますが、RLの値があまり大きくないときは、バイポーラトランジスタで構成したバッファアンプでも使用可能です。

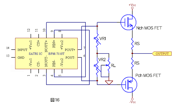
 また、パワーアンプを構成するときは、図16のようにMOSパワーFETを使うことで簡単に構成することができます。

 この回路では、非反転出力PIN6、7に直列にMOS−FETのバイアス調整のためのVR1、2が直列に入っています。このために、RLを0に絞っても出力がわずかに出ます。それを防ぐためには、VR1、2に並列に数百マイクロのコンデンサを接続します。このコンデンサもインピーダンスが低いOS-CONが最適です。


5.オフセット電流補正

 SATRI-ICはドリフトも少なく安定した素子ですが、トランジスタの特性のばらつきに起因するオフセット電流の発生は避けられません。このために何らかのオフセット電流の補正回路が必要となります。補正の方法は、INPUT端子PIN14に補正電流を流し込むだけです。その回路を図17に示します。

 この回路では、100KΩのVR1と100KΩのR2により補正電流を作っています。簡単な回路ですが、電源電圧の変動で補正電流が変化する恐れもありますし、RLをVRにした場合、ゲインの変化によりオフセット電流が変化しますので、そういう時は使えません。RIAAイコライザのようなゲインを可変にしない回路では有功です。

 ゲインを変化させるアプリケーションの場合は、オペアンプによるDCサーボが有効です。その例を図18に示します。

 この場合大切なポイントは、ゲインが可変になりますので、RLを変化させた場合でもゲインが振動しないようにDCサーボの特性を過制動に持っていくことです。そうすることによって、RLをVRとしてゲインを変化させた場合でも安定に動作させることができます。

 もう一つのポイントは、RLを0にした場合はゲインが0となりDCサーボがかからなくなりますので、RLの後につけるバッファアンプのオフセットは補正できるようにする必要があります。図18ではVR2がこの役目をします。RLを0にしたとき、出力電圧が0Vになるように調整します。


6.回路設計例

 次に実際の回路設計例を示します。

 最初はパワーアンプです。図19に回路図を示します。ここでは、一番簡単な回路として25W MOS−FETアンプを示します。

 このアンプは、初段のバッファーアンプはダーリントン・ジャンクションFETによるソースフォロア、出力はダーリントンMOS−FETのソースフォロアです。ゲインは約26dBにしますので、SATRI-ICの入力抵抗510Ω、RLは10KΩのAカーブのボリュームVR3です。最大出力電圧はピーク値で約20V、ゲインは26dBその時の入力電圧は1V、ピークの入力電流は2mAです。バイアス電流はこれに合わせて2mAとし、定電流素子として定電流ダイオードの2mAを使用します。

 出力のMOS−FETのバイアス回路は1KΩのVR1、2とします。ここにはバイアス電流2mAが流れますから、バイアス電圧は0〜2Vが得られます。MOS−FETのバイアス電流は200〜500mAでいいと思います。MOS−FETの種類によってバイアス電圧が違いますから、VR1、2の値はそれに合わせて決めてください。

 VR1、2には並列に220〜470μFのOS-CONを並列に入れます。これにより、VR3を絞り切ったとき出力が絞り切れないのを防ぎます。

 オフセットはDCサーボで補正します。DCサーボ用のOP−Ampはなるべくオフセット、ドリフトが少ないものを使います。OP−Ampの電源は±20Vでは高すぎるので、5Vのツェナーダイオードを直列に挿入し電圧を下げます。補正電流は数μAなので、OP−Ampの出力には10KΩを直列に入れておきます。これで、入力側のバッファアンプのオフセットも0.7V位までは打ち消すことができます。もし、DCサーボで打ち消せないくらいのオフセット電圧が初段のバッファアンプで発生するときは、バッファアンプにもオフセットバランス回路が必要です。

 調整は次のように行います。準備としては1Aの電流計を電源と直列に入れ、出力とグランドの間に0.1V程度のDC電圧計を接続します。入力はショートし、VR1、2、とVR3を最小に絞ります。

 電源を入れ、電流計で電流がほとんど流れないのを確かめ、VR1、2を徐々に上げて行きバイアス電流を設定し、同時に出力のDC電圧が0Vになるように調整します。

 次にVR3を徐々に上げて行き、最大にしたときDC電圧が出なければ完成です。もし、その時DC電圧が出るようであれば、初段のFETの出力にオフセット電圧が出ていないかどうか確かめてください。もし、出ているようであれば、NPNとPNPの組み合わせを変えてみるか、オフセット調整回路を入れます。

 この回路では、電源電圧を±20Vとしましたが、もっと出力の大きいパワーアンプを設計するときはSATRI-ICの最大定格以上の電源電圧が必要になります。その時は図20に示すような回路を使用します。

 この回路では電源電圧は±50Vです。SATRI-ICの最大定格をオーバーしますから、この電圧をSATRI-ICに供給することはできません。Q3、Q4による簡単な定電圧回路で±11Vに電圧を下げます。そうすると、出力段に対する出力電圧が足りません。

 そこで、次のような回路を付加します。Q1とQ2はレベルシフトのためのベース接地です。それぞれのエミッタとSATRI-ICの反転出力PIN3、10を接続します。こうすることにより、SATRI-ICに供給電圧以上の電圧はかからなくなります。そして、SATRI-ICの反転出力からの出力電流は、そのままQ1、Q2のコレクタから出力されます。

 この出力電流はQ5、Q6のデュアルトランジスタで構成されたカレントミラー回路の入力部に入ります。

 このとき、電源電圧が±50Vと高いので、最大出力電圧は36V(RMS)必要です。1V入力で最大出力を得ようとすると、36倍のゲインが必要です。入力抵抗を1KΩとするとRLのVRは36KΩ、規格品の中から選ぶとすれば50KΩが必要です。しかし、帯域とノイズを考えればVRの値は10KΩ位に押さえたいところです。

 そこで、カレントミラーのエミッタ抵抗の比を入力側と出力側で2:1にして、出力側の電流を入力側の2倍に設定します。こうすることにより、電流が2倍になりますので、同じRLの値で2倍のゲインをとることができます。

 そうすると、入力抵抗を510Ωとすることで、RLに10KΩのVRを使い、約40倍のゲインを確保することができます。

 この回路で注意することはQ1、2、5、6のトランジスタの耐圧とコレクタ損失、それに、Q5、6にデュアルトランジスタを使えないときは2個のトランジスタを熱結合して使ってください。

 このように、SATRI-ICは電流出力ですので、色々なアレンジができます。その設計の方法も従来の回路のような動作点の設計の必要がなく、水道管を配管して行くように電流の通り道と方向を決定し、最後に必要なところで電圧に変えてやるということだけです。また、電流の分割、合成も簡単にできますので分配回路、演算回路も簡単に作ることができます。

 次にMC用RIAAイコライザ回路を設計してみます。SATRI-ICでRIAAイコライザを構成すると、従来の方式にない大きなメリットが出てきます。まず図21が従来のCR型イコライザ回路です。

 例えば、内部インピーダンス1Ω、出力電圧0.1mVのMCカートリッジを入力とします。最初の1段目のヘッドアンプではなるべく増幅度を上げたいところですが、安定度やクリップレベル、周波数帯域を考えると60dBくらいの増幅が適当です。ヘッドアンプの出力は100mVになります。その後にCR型のRIAAネットワークが入ります。その時の挿入損失は−30dB位です。その後の出力アンプの入力は約3.3mVになります。出力アンプではS/Nをよくするためには、なるべく増幅度を下げたいのですが入力が3.3mVしかないので40dB位の増幅が必要です。最終出力電圧は330mVとなります。

 ノイズ電圧が0.1mVとすると、全体の増幅度は70dBですので、S/N比は入力換算で-150dBとなりますが、出力電圧に対するS/N比は-70dBです。

 SATRI-ICでRIAAイコライザを構成すると図22のようになります。

 MCカートリッジの出力は内部インピーダンスが1Ωで出力電圧が0.1mV出力電流は0.1mA、この出力電流をSATRI-ICの入力電流とすれば、RL10KΩで1Vの出力が得られます。つまり、RIAAネットワーク自体をRLとし、1KHzで10KΩのインピーダンスを持つように設計します。

 また、図21のR2にあたるR1が直列ではなく並列になっていますが、これは、SATRI-ICの出力が電圧ではなく電流であるためです。

 SATRI-IC自体は増幅をしないので、クリップすることもありません。RIAAカーブはRIAAネットワーク通りに増幅度が変化することで得られます。

 また、出力アンプにゲインを持たせる必要がないので、出力アンプのノイズでS/N比が悪化することもありません。ゲインは電圧換算すると80dB、ノイズ電圧は20μV位入力換算のS/N比は-174dB、出力電圧に対するS/N比は-94dBです。

 これはCDのS/N比に匹敵しますが、残念ながらLP自体のS/N比が悪いのでその性能を完全に発揮することはできませんが、ダイレクトカッティングなどテープを通らない物などは非常に高いダイナミックレンジを楽しむことができます。

 また、出力が大きいので、プリアンプを通さなくとも、そのままメインアンプに接続することができます。

 SATRI-ICのRIAAイコライザアンプは、電流入力ですので、出力電圧が大きいMCカートリッジが出力が大きいとは限りません。電流が大きいものが出力は大きくなります。残念ながら、出力電圧は規格としてありますが、出力電流は規格としてありませんので、次のようなことを目安に選ぶと良いでしょう。

* 出力電圧を内部インピーダンスで割った値が出力電流の目安となる。ただ、実際には必ずしもこの値の電流出力が得られるわけではないようなので、あくまで目安にしかなりません。

* マグネットが大きいほうが磁束密度が大きく、出力電流が大きい。これも、アルニコの大きい磁石よりも、ネオジューム・マグネットなどの高エネルギーマグネットのほうが小さくても磁束密度は大きいです。

* コイルはカンチレバーの根元にあるより、針先に近いところにあるほうが振動振幅が大きいので、出力電流は大きくなる。

* 内部インピーダンスが大きくなると、全体のゲインが下がるのでノイズも減りS/N比は向上する。

 実際のMC用RIAAイコライザ回路を図23に示します。